
登录新浪财经APP 搜索【信披】查看更多考评等级
(来源:华金策略研究)

]article_adlist-->主题报告
正文内容






















































本篇报告相关信息:
报告来源:文中报告节选自华金证券研究所已公开发布研究报告,具体报告内容及相关风险提示等详见完整版报告。
证券研究报告:【华金策略邓利军团队-主题报告】
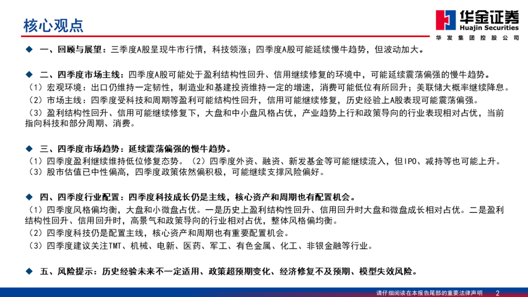
慢牛进行时——A股四季度策略展望
对外发布时间:2025年9月21日
分析师:邓利军
分析师职业编号:S0910523080001
denglijun@huajinsc.cn
报告联系人:张欣诺
zhangxinnuo@huajinsc.cn
向下滑动查阅全文
重要提示:
《证券期货投资者适当性管理办法》于 2017 年7月1日起正式实施。通过本订阅号发布的观点和信息仅供华金证券股份有限公司 (下称“华金证券”) 客户中的专业投资者参考。因本订阅号暂时无法设置访问限制,其他的任何读者在订阅本微信号前,请自行评估接收相关推送内容的适当性,华金证券不因任何订阅或接收本订阅号内容的行为而将订阅人视为华金证券的当然客户。
法律声明
法律声明本订阅号(微信号:dliclyi2020)为华金证券股份有限公司 (下称“华金证券”)研究所策略研究团队运营的唯一订阅号。本订阅号不是华金证券研究报告的发布平台,所载内容来自于华金证券已公开发布的证券研究报告。订阅者若使用所载资料,有可能会因缺乏对完整报告的了解而对其中关键假设、评级、目标价等内容产生误解。提请订阅者参阅华金证券已发布的完整证券研究报告,仔细阅读其所附各项声明、信息披露事项及风险提示,关注相关的分析、预测能够成立的关键假设条件,关注投资评级和证券目标价格的预测时间周期,并准确理解投资评级的含义。本订阅号所载内容仅反映华金证券研究人员于发出完整报告当日的判断。本订阅号不承担更新推送信息或另行通知义务,后续更新信息以华金证券研究所正式发布的研究报告为准。本订阅号所载内容并非投资决策服务,并不涉及对具体证券或金融工具在具体价位、具体时点、具体市场表现的判断,在任何情形下都不构成对接收本订阅号内容受众的任何投资建议。订阅者应当充分了解各类投资风险,根据自身情况自主做出投资决策并自行承担投资风险。华金证券及雇员不对任何人因使用本订阅号的发布内容所引起的任何损失承担任何责任。本订阅号推送内容版权归华金证券所有,未经华金证券事先书面许可,任何机构或个人不得以任何形式删节、修改、复制、引用和转载,否则应承担相应责任。
点击下方↓ 关注我们 ]article_adlist-->
]article_adlist-->往期报告
主题报告:
季度策略行稳致远——A股下半年策略展望【20250612】
回归基本面,均衡配置——A股二季度策略展望【20250323】
方兴未艾——A股2025年策略展望【20241215】
东方欲晓——A股四季度策略展望【20240909】
步步为营——A股中期策略展望【20240608】
震荡蓄势,新质主线——A股二季度策略展望【20240312】
成长主线——2024年映射与展望【20231102】
蛟龙得水——A股2024年策略展望【20231030】
向阳而生——A 股四季度策略展望【20230917】
]article_adlist-->系列专题部分周期和成长行业中报可能偏好【20250828】
部分周期和消费行业一季报可能偏好【20250429】
美对华加征关税对A股的影响如何?【20250417】
今年两会值得关注的方向有哪些?【20250303】
北向资金三季度大幅流入核心资产【20241027】
加仓电力设备、非银,减仓公用事业、有色【20241027】
部分制造和消费行业三季报可能占优【20241021】
盈利回升趋势延续【20240905】
百亿基金二季度加仓电子,减仓食品饮料【20240831】
部分周期和成长行业中报可能占优【20240825】
美联储若降息可能对A股的影响【20240822】
特朗普若胜选,对市场有何影响?【20240715】
周期和消费中报业绩可能继续改善【20240524】
“国九条”配套政策细则详解【20240429】
还有哪些细分行业股息率较高?【20240420】
中盘高分红个股值得关注【20240329】
今年两会有哪些值得关注?【20240304】
]article_adlist-->蛟龙得水,科技为先【20231216】
市场底如何形成?【20230822】
框架培训
数量策略分析框架【20240118】
策略分析框架【20231214】
股市资金面分析框架【20231207】
北证 50 的分析框架和后市展望【20231204】宏观指标对股债配置和风格的指示【20231010】
]article_adlist-->定期报告:高位震荡后会如何演绎?【20250920】
短期延续震荡,科技和周期继续占优【20250913】
强者恒强还是高低切?【20250906】
九月延续慢牛走势,成长继续占优【20250830】
短期慢牛持续,聚焦成长和补涨【20250823】
慢牛延续,成长风格不变【20250809】
全面慢牛需要具备什么条件?【20250802】
八月继续震荡偏强,周期和成长占优【20250726】
当前行情与2014年和2020年的异同【20250719】
中报业绩期对当前A股影响几何?【20250712】
拔估值行情到何时 【20250705】
七月继续震荡,风格偏均衡【20250628】
震荡延续,继续均衡配置【20250621】
填坑行情进入末期,配置转向均衡【20250614】
填坑行情后的震荡何时结束?【20250607】
六月继续震荡偏强,结构性行情依旧【20250601】
新消费和科技行情还能继续吗?【20250524】
短期继续震荡偏强,科技仍是主线【20250517】
科技行情短期可能延续【20250510】
节后开启震荡反弹,五月震荡偏强【20250505】
短期延续震荡,可持股过节【20250426】
科技调整到何时见底?【20250419】
快速调整后A股可能已见底【20250413】
加征关税后A股将如何演绎?【20250406】
四月基本面主导,继续震荡【20250330】
春季行情结束的标志和行业方向【20250322】
美股调整对A股有何影响?【20250315】
三月延续震荡偏强,均衡配置【20250308】
春季行情未完,进入后半段【20250301】
春季行情进行中,风格不变【20250223】
春季行情未完,科技占优延续【20250215】
春季行情可能进入主升阶段【20250209】
关税靴子落地,节后春季行情延续【20250204】
短期风险有限,可持股过节【20250124】
春季行情可能开启【20250118】
短期可能见底,聚焦科技【20250111】
春季行情还有吗?【20250104】
一月可能继续震荡偏强,中小盘成长占优【20241228】
跨年行情的节奏和行业方向【20241221】
年底风格会切换吗?【20241214】
跨年行情来临,成长占优【20241207】
行情延续,风格不变【20241130】
短期继续震荡,科技仍有空间【20241123】
继续调整幅度有限【20241116】
短期风格是否会发生变化?【20241109】
外部风险有限,行情未完【20241102】
基本面对当前行情影响几何?【20241026】
震荡延续,聚焦成长【20241019】
行情未完,成长占优【20241012】
快速上涨行情见顶的标志【20241006】
底部上涨的持续性和节奏如何?【20240928】
国庆假期风险有限,可持股过节【20240921】
底部震荡,等待催化【20240915】
等待催化,底部区域可能反弹【20240907】
底部区域,九月可能筑底反弹【20240831】
底部区域出现反弹的决定因素是什么?【20240824】
缩量后A股会怎么走?【20240817】
海外波动不改A股短期反弹走势【20240809】
红利见顶了吗?【20240803】
震荡筑底后八月可能有反弹机会【20240727】
红利和科技占优会发生变化吗?【20240720】
短期底部可能已现,成长占优【20240713】
央行卖债对A股的影响【20240706】
七月可能出现反弹【20240629】
缩量筑底,科技可能继续占优【20240623】
短期调整空间有限,聚焦科技成长【20240615】
TMT崛起的条件和轮动的顺序【20240609】
六月继续震荡,科技成长可能占优【20240601】
反弹未完,TMT 仍可能有配置机会【20240525】
震荡偏强,关注顺周期和成长【20240518】
核心资产见底了吗?【20250511】
节后可能延续震荡上行,成长占优【20250504】
五月可能震荡偏强,成长占优【20240427】
严监管下风格一定偏向大盘吗?【20240420】
四月和五月成长可能仍有机会占优【20240415】
四月回归基本面,继续震荡【20240406】
春季行情行业轮动的特征【20240330】
基本面短期走弱会导致春季行情结束吗?【20240323】
新质生产力可能是今年的主线【20240316】
预计两会后市场难大调整,成长占优【20240309】
三月偏震荡,结构性行情延续【20240302】
红利与科技双轮驱动的风格能否持续?【20240224】
节后延续修复,风格偏均衡【20240217】
二月继续震荡筑底,可能有反弹【20240203】
探底成功需要具备的条件【20240127】
新能源到底了吗【20240120】
继续配红利吗?【20240114】
今年春季行情还存在吗?【20240107】
春季行情开启,聚焦成长【20240101】
春季行情依然可期【20231223】
当前还有哪些成长行业值得配置?【20231217】
当前市场在担忧什么【20231210】
反弹延续,风格不变【20231202】
当前TMT会如何轮动?【20231126】
反弹未完——再论反弹是否见顶【20231119】
反弹的幅度和持续性如何?【20231112】
反弹行情可能贯穿岁末年初【20231105】
反弹开启,聚焦成长【20231029】
盈利底后,市场底何时到来?【20231023】
盈利回升,继续筑底反弹【20231016】
反弹开启,成长主线【20231009】
反弹来临,持股过节【20230925】
继续筑底,等待反弹【20230918】
底部震荡下哪些行业值得配置?【20230911】
库存见底后市场如何演绎?【20230904】
九月可能筑底反弹【20230828】
底部区域,逢低布局【20230821】
扭转悲观预期的关键是什么?【20230814】
]article_adlist-->点评报告:美联储降息继续稳固A股慢牛趋势【20250918】
大金融、通信二季度外资持仓规模上升【20250808】
继续强调反内卷,A股慢牛趋势不变【20250730】
反内卷下周期行情短期可能持续【20250724】
美对部分国家关税落地有望提振市场情绪【20250708】
提振消费政策可能进一步支撑股市【20250625】
降低关税大超预期,A股可能突破上行【20250512】
政策强化股市震荡偏强的趋势【20250507】
加仓汽车、化工、地产,减仓军工、交运【20250430】
积极的政策稳步推进,A股慢牛延续【20250427】
汽车、电子一季度外资持仓规模上升【20250424】
底部区域反弹来临【20250409】
恐慌情绪释放后A股已进入底部区域【20250407】
加征关税影响有限,A 股维持震荡趋势【20250403】
完善价格机制有利于改善盈利预期【20250403】
提振消费有望夯实A股慢牛趋势【20250317】
政策进一步细化和落实,股市慢牛延续【20250307】
明确定调政策发力,科技仍是主线【20250305】
加仓电子、银行、电新,减仓有色、医药【20250124】
机构资金流入A股规模可能上升【20250123】
政策强化春季行情开启【20250122】
北向资金四季度流入非银、传媒、电新【20250114】
短期不改中小盘成长占优【20241223】
积极的政策进一步确认,A股慢牛延续【20241213】
定调积极,跨年行情来临【20241209】
化债方案落地,股市继续偏强【20241109】
三季报盈利增速回升【20241104】
财政发力基调明确,可能提振股市【20241012】
巨量震荡后进入结构性行情【20241009】
定调积极超预期,短期反弹延续【20240926】
政策催化反弹来临,科技、金融是主线【20240924】
短期反弹来临,科技成长和高股息是方向【20240731】
强调扩内需,有望提振市场【20240730】
改革、科技创新和城乡融合是重点【20240724】
加仓电子、通信,减仓食品饮料、计算机【20240722】
深化改革,关注科技和扩内需【20240719】
底部区域不悲观,短期反弹来临【20240709】
科创板改革深入,投资机会来临【20240620】
政策靠前发力,新质生产力是主线【20240503】
外资可能持续流入,关注核心资产【20240427】
加仓有色、通信,减仓医药、计算机【20240425】
新“国九条”有望提振市场【20240413】
聚焦高质量发展,关注科技和消费【20240305】
设备更新有望进一步提振市场【20240225】
加仓电子、医药,减仓白酒、新能源---2023Q4基金持仓点评【20240209】
底部不悲观,反弹来临【20240206】
聚焦粮食安全和乡村产业提升【20240204】
降准改善悲观预期【20240124】
不悲观,逢低布局【20240119】
不悲观,迎接春季行情【20231227】
提振信心,聚焦科技和内需方向【20231212】
先破后立可能扭转悲观预期【20231209】
北证上涨能否持续?【20231121】
中美缓和,哪些行业受益?【20251113】
市场大概率已见底,反弹延续【20251107】
市场底进一步夯实【20231101】
市场底有望到来,聚焦成长【20231028】
降准进一步夯实A股底部【20230915】
降低印花税将显著提振市场【20230829】
市场信心有望提振,逢低布局【20230820】
]article_adlist-->会议纪要:9月金股推荐【20250901】
8月金股推荐【20250801】
1月金股推荐【20241231】
12月金股推荐【20241201】
11月金股推荐【20241101】
10月金股推荐【20241001】
9月金股推荐【20240901】
8月金股推荐【20240731】
7月金股推荐【20240630】
6月金股推荐【20240531】
5月金股推荐【20240430】
4月金股推荐【20240331】
3月金股推荐【20240229】
2月金股推荐【20240131】
1月金股推荐【20240102】
12月金股推荐【20231130】
数据要素华金研究策略联合行业解读电话会议纪要【20231127】
11月金股推荐【20231031】
10月金股推荐【20230927】
9月金股推荐【20230903】
]article_adlist-->
海量资讯、精准解读,尽在新浪财经APP
投资查询工具,十大杠杆炒股平台排名,十大配资平台查询提示:文章来自网络,不代表本站观点。